時間:2020-04-27
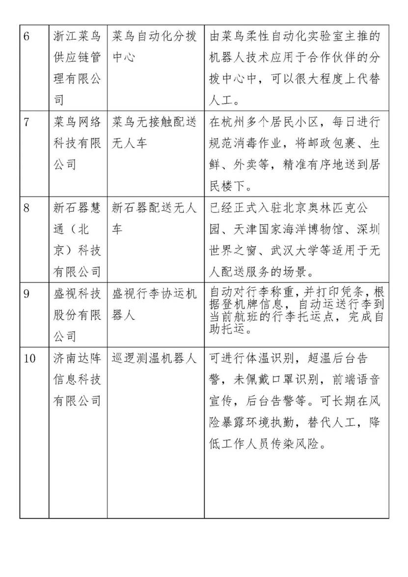
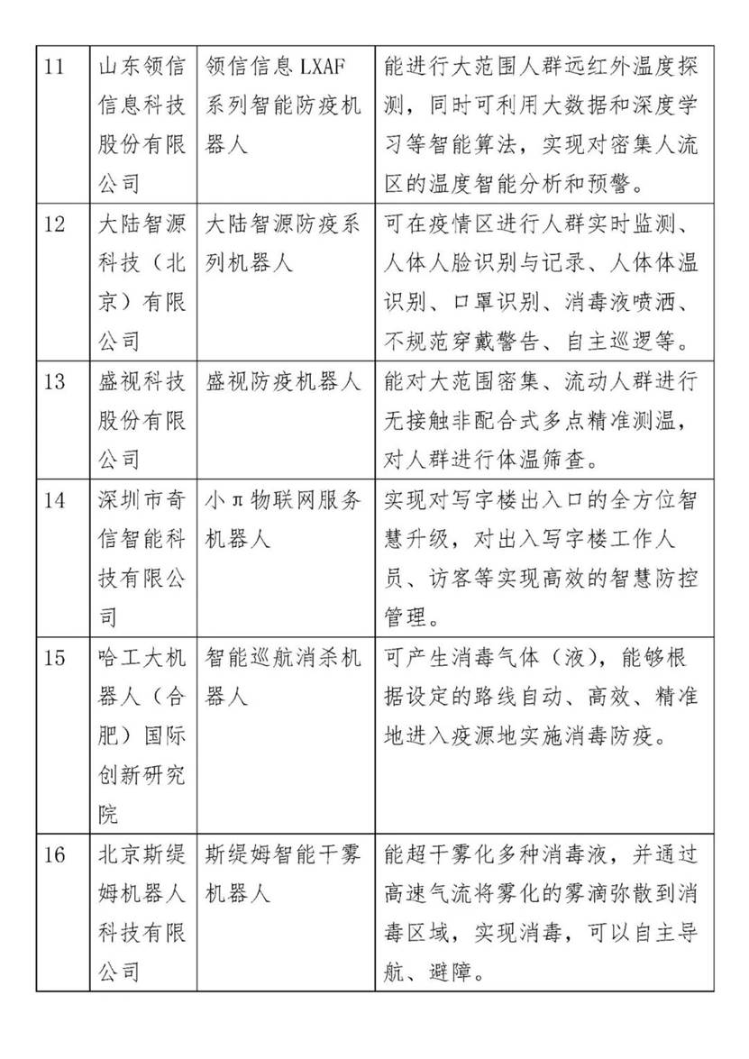
近日,《機器人技術支撐服務復工復產應用案例推薦目錄(第一批)》、《人工智能技術支撐服務復工復產應用案例推薦目錄(第一批)》陸續發布。兩個目錄共推薦應用案例70項,其中機器人技術應用案例共計30項。
為貫徹落實黨中央、國務院的決策部署,落實工業和信息化部《關于運用新一代信息技術支撐服務疫情防控和復工復產工作的通知》精神,全力實現疫情防控阻擊戰和經濟社會發展目標任務的雙勝利,從2月底開始,世界機器人大會組委會秘書處、中國電子學會分別舉辦了“機器人技術支撐服務復工復產應用案例征集活動”、“人工智能技術支撐服務復工復產應用案例征集活動”兩項活動。
自征集活動啟動以來,各方投報踴躍。在世界機器人大會組委會秘書處、中國電子學會的組織下,經過多輪篩選和專家評審,終于遴選出《機器人技術支撐服務復工復產應用案例推薦目錄(第一批)》等兩個推薦目錄,并公開發布。
推薦目錄的遴選過程科學、嚴謹,入選案例應用場景豐富、切合生產實際情況。推薦目錄的發布必將為各行業復工復產、實現跨越式發展貢獻力量。
附件:
機器人技術支撐服務復工復產應用案例推薦目錄(第一批)






人工智能技術支撐服務復工復產應用案例推薦目錄(第一批)








聯系方式:
聯系人:任宇子
聯系電話:010 68600690
聯系郵箱:renyuzi@cie-info.org.cn
來源:世界機器人大會